工业机器人应用工程师培训
我国处于加快转型升级的重要时期,以工业机器人为主体的产业,正是破解我国产业成本上升、环境制约问题的重要路径选择。中国工业机器人市场近年来持续表现强劲,市场容量不断扩大,产业的发展急需大量高素质高级技能型专门人才,人才短缺已经成为产业发展的瓶颈。
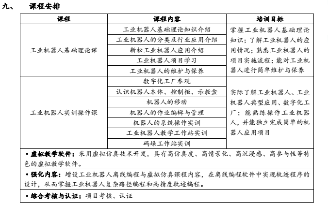
一、 培训目标
培养掌握工业机器人应用与维护专业基础理论知识和操作技能,具有较好的实践经验,适应机器人系统维护和保养、工作站安装、调试、维修与运行管理需要的高端应用型技能人才。
就业岗位
1.机器人制造厂商: 机器人组装、销售、售后支持的技术和营销;
2.机器人系统集成商:机器人工作站的开发、安装调试、技术支持;
3.机器人的应用企业:机器人工作站操作、编程调试、维护。
二、 招生对象
企业从事机电设计、维修、改造的电气工程师和管理人员,以及自动化设备的操控人员、技术人员;
机械、机电一体化、自动化专业等相关的大专以上三、四年级在校生及应届毕业生;
自动化设备公司的销售人员和管理人员;
有志从事工业机器人技术相关工作的人员。
三、 培训优势
1.强大的师资队伍:中科院、新松机器人高级工程师、行业专家。
2.新松机器人的技术优势与行业影响力:新松是中国机器人产业领军企业、工业机器人诞生的摇篮,中国机器人产业、创新联盟理事长单位。
3.国内最先进的“智慧工厂”实训基地:占地12000平,集工业机器人、智能物流仓储系统、AGV自动引导车系统、工位物料配送系统系统于一体。
4.德国工程技术教育教学方法:新松全资收购具有百余年历史的德国淘特洛夫学院,拥有德国双元制教育的核心资源,将德国工程教育的方法有效应用于机器人工程师的培养。
四、 培训方式
生产现场教学:培训在国内最先进的机器人生产线上,进行理实一体化教学。
德式项目教学:采用典型工作任务教学法,实施一个完整的项目工作,实现一个工作成果。
过程性评价:及时地反映学员学习中的情况,促使学员对学习的过程进行反思和总结。
五、 培训周期
1周
六、 培训地点
新松机器人三期(新松智慧产业园)C4车间、新松教育集团三楼培训中心、新松教育集团工业4.0展示中心。
七、 开课人数
小班授课,每班人数限制均不超过30人。
八、 认证
参训人员在完成全部培训科目并通过考核后,可获得工信部和新松的权威认证。

十、 报名事宜
联系人:张老师、蔡老师
024-62221113-8016/8020